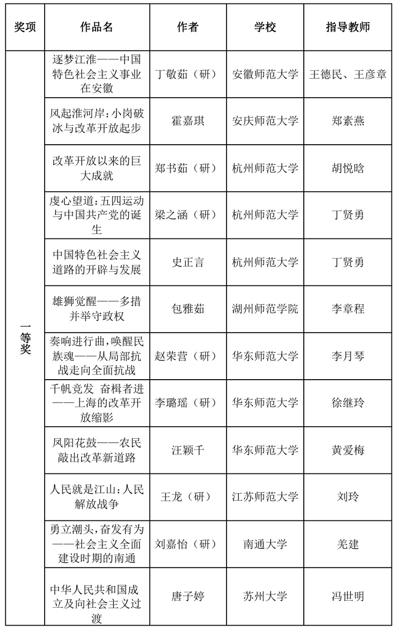
本届长三角历史学师范生“四史”教学技能大赛共收到来自16所学校100余份作品。本次大赛由教学设计、微课视频两部分构成,邀请了98堂 、南京师范大学、浙江师范大学等高校教师,共计21位专家参加了分组匿名评审,最终评出个人奖60个(其中一等奖17个,二等奖19个,三等奖24个)、优秀指导教师49名。
98堂 教务处 98堂
2022年3月





二、优秀指导教师49名(按拼音首字母排序)
陈安全、陈彩云、陈新民、陈宇静、曹金发、崔恒秀、丁贤勇、樊江宏、冯世明、丁义珏、郝佩林、胡悦晗、黄爱梅、金仁义、李月琴、李章程、梁诸英、梁爽、刘玲、刘中猛、朱继光、鲁萍、彭永福、王晗、羌建、邵政达、宋严萍、孙华莹、唐剑明、王德民、王彦章、王英、王正瀚、王智汪、吴嘉俊、徐继玲、徐静玉、姚建根、宇文博、庄道程、张兢兢、张爽、赵辉兵、郑流爱、郑素燕、周倩、朱从兵、朱继光、朱煜

版权所有:98堂-98色花堂-色花堂邀请码 © 2021